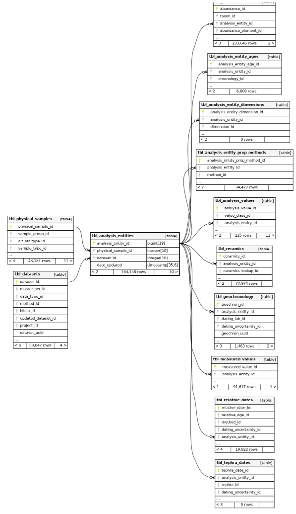
The table that records what is actually analysed.
In this dataset, perhaps we can simply attach an analysis_entities_id to every row and call it good?

The table that records what is actually analysed.
In this dataset, perhaps we can simply attach an analysis_entities_id to every row and call it good?
